Hello,
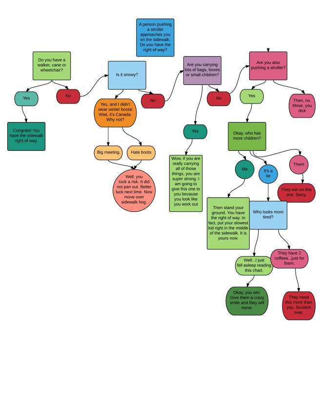
If you are like me, you have run into many issues pushing your stroller through the streets of the city. Though strollers give the illusion of mobility, in they winter they are basically useless. It seems many fellow pedestrians are dicks need help in determining whether they should step aside for those of us with strollers, so I have created a chart to help them out:

Photo credit feature image: Cosmic Smudge via Visualhunt / CC BY-NC-SA
Chart: Liz Parker-Cook